以考促学强担当 以学促行提服务:后勤党总支开展党的二十届四中全会精神知识测试
为深入学习贯彻党的二十届四中全会精神,扎实推进“深学全会精神、笃行后勤担当”主题学习,12月9日下午,后勤党总支组织党员及入党积极分子开展党的二十届四中全会精神知识测试。测试在高新校区与临渭校区同步进行。
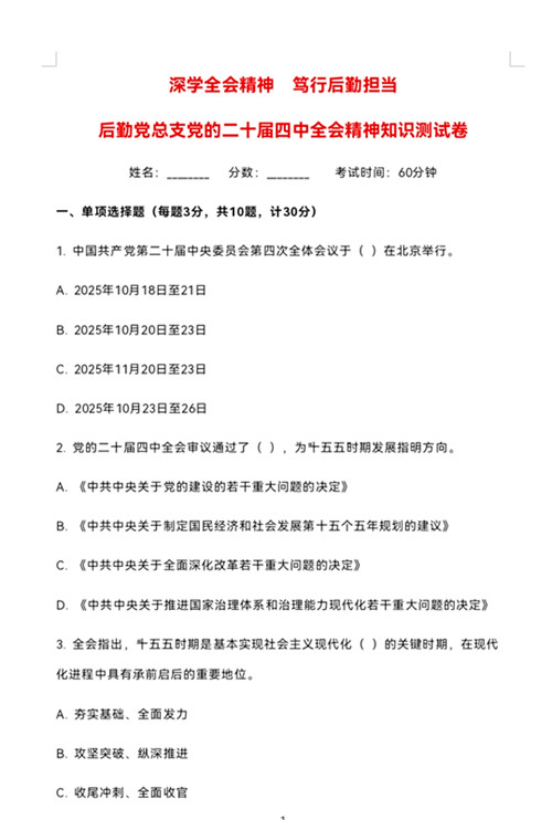
本次测试紧扣全会精神核心要义,结合后勤服务保障工作实际,内容涵盖“十五五”发展要求、2035年远景目标、“五位一体”总体布局等重要部署,重点考察党员及入党积极分子对“人民至上”“高质量发展”等理念在后勤工作中的理解与应用能力。
测试采取闭卷形式,参测党员及入党积极分子态度端正、作答认真,考场纪律严明,展现出扎实的理论素养和严谨的学风。大家纷纷表示,通过此次测试进一步巩固了学习成果,达到了以考促学、以学促行的效果。
后勤党总支将以此次测试为契机,持续推动全会精神学深悟透、融会贯通,引导全体党员及入党积极分子紧紧围绕学校“双高建设”与职教本科创建等中心任务,把学习成果转化为提升服务保障效能的实际行动,为学校高质量发展提供坚实可靠的后勤支撑!
![]() |
| 后勤党总支党的二十届四中全会精神知识测试卷(部分内容) |
![]() |
![]() |
![]() |
| 党的二十届四中全会精神知识测试现场(高新校区) |
![]() |
![]() |
| 党的二十届四中全会精神知识测试现场(临渭校区) |
![]() |
![]() |
| 答题成绩(部分党员和入党积极分子) |


